
新一轮工业浪潮中,人工智能(AI)正以前所未有的速度重塑制造业的未来。从传统人工质检到智能化检测,从经验驱动到数据驱动,AI正为制造业注入澎湃动力。在此背景下,e-works特别推出《2025制造业AI应用场景案例研究报告-质量检测篇》,通过剖析多个实践案例,揭示AI如何重塑传统质量检测,为制造企业应用AI提供借鉴和参考。
- 文章信息 -
本文由e-works研究院原创发布。

为何关注AI质检?
行业痛点倒逼技术革新
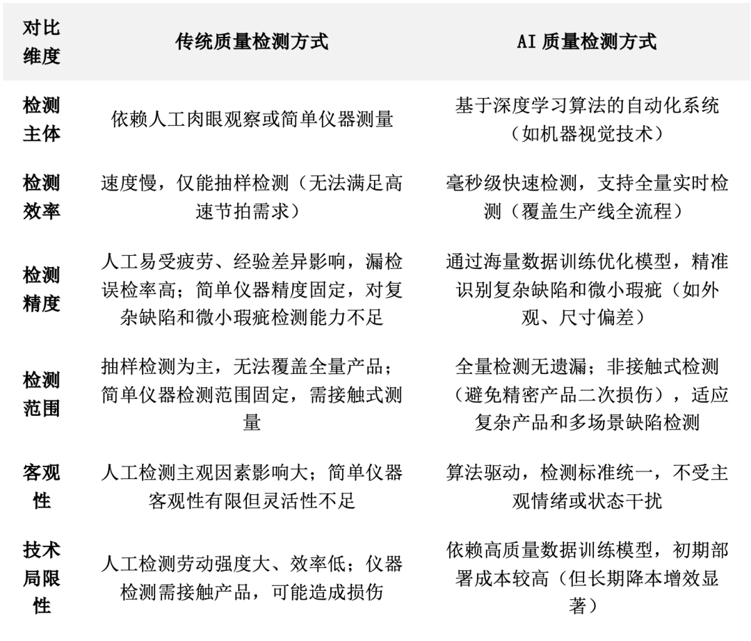
目前,很多制造企业的质检仍依赖人工检测或简单仪器测量,这些方式存在着诸多痛点。首先,人工检测效率低,难以满足节拍需求,因此往往只能对产品进行抽样检测,无法实现全量检测;其次,人工检测精度有限,且受主观因素影响,易出现漏检、误检现象;而基于简单仪器测量的质检手段也存在局限性,仪器测量虽然在一定程度上提高了检测客观性,但其检测范围和精度相对固定,对于复杂产品和微小缺陷的检测能力不足,而且通常需要对产品进行接触式测量,易造成产品二次损伤。
AI技术的应用则为这些痛点的解决提供了新的思路和方法。首先,AI质检系统具备高速运算能力和精准的模式识别能力,能够对产品进行快速、全面的检测,极大提升了检测效率。例如,基于深度学习的机器视觉技术可以对产品的外观、尺寸等进行毫秒级检测,及时发现微小瑕疵。在检测精度方面,AI模型通过大量的数据训练不断优化自身参数,能够精准识别各种复杂缺陷。此外,AI技术实现了从抽样检测到全量检测的跨越,通过自动化设备与智能化算法的协同作业,对生产线上的每一件产品进行逐一检测,有效避免了缺陷产品流入市场,并且AI检测多为非接触式,不会对产品造成损伤。
表1 传统质检方式与AI质检方式对比


AI如何赋能传统质检?
六大细分场景全景解析
根据工信部发布的《智能制造典型场景参考指引(2025)》,智能制造在质检环节的典型场景为在线智能检测,即面向质量数据采集、分析、判定等活动,针对检测效率低、响应慢、一致性差等问题,应用智能检测、物性表征分析、机器视觉识别等技术,实现产品质量在线快速识别判定。
本次报告基于检测的缺陷类别差异,将AI质检划分为外观缺陷检测、功能性能检测、尺寸公差检测、装配质量检测、异音异响检测、成分物性检测六大细分应用场景,并对各细分场景进行解析。

图1 AI技术在质量检测环节的细分应用场景

AI质检价值如何?
7个跨行业多场景案例展现赋能成效
本次报告共展示了7个应用案例,涵盖不同行业和细分场景,充分展示了AI技术的广泛应用和显著成效。
🔷 案例1:舍弗勒汽车轴承AI视觉检测
舍弗勒的轴承产品存在型号多、尺寸范围大、缺陷种类繁杂的问题。传统视觉技术与人工检测存在缺陷覆盖有限、工人水平不稳定等问题。舍弗勒联合思谋科技,基于思谋ViMo智能工业平台搭建轴承智能检测方案,涵盖算法、软件、硬件等方面。方案使轴承检测效率飞跃,一天可检测8万片轴承,兼容20余种产品型号,检出率≥99.59%,节省人力成本约80%。
🔷 案例2:某国际汽车零部件企业电驱动产品质量检测
某汽车电驱动部件生产企业面临产品复杂度高、人工检测效率低且不稳定、传统设备难以全面覆盖等困难。企业基于微亿智造电驱动AI大模型智能解决方案,将人工检测转换为系统化视觉检测。该方案实现电驱动生产全域检测,柔性适配不同节拍需求,单设备可替代8~10个质检员,每年节省近百万人工成本。
🔷 案例3:国内某汽车主机厂密封胶涂胶检测
国内某汽车主机厂的涂胶质量检测存在人工检测不确定性高、离线视觉检测增加返工成本等问题。企业联合摇橹船科技开发3D视觉涂胶质量检测系统,通过三维机器视觉技术获取涂胶轨迹数据,同时实时分析检测数据,支持与多种系统数据对接。每台设备每年可为工厂节约15万-20万元成本,生产效率提升20%~30%。
🔷 案例4:华赢新材利用AI打开硅钢外观质检黑箱
华赢新材在硅钢片表面质量检测方面存在人工质检误差、效率低且有安全隐患、材料浪费等问题。基于华为云工业智能体,将硅钢板表面缺陷检测系统和工业视觉平台对接,实现端侧成像、边缘侧智能质检、云端AI算法训练模型提升质检准确率。该方案可提升质检准确率达99.67%,完成硅钢板边缘缺陷智能识别和记录,节省300万/年钢材成本。
🔷 案例5:国内某继电器企业交流继电器产品异音检测
国内某继电器生产企业,其产品异音质检环节依赖人工全检,存在主观性强、标准难以统一等问题。企业联合硕橙科技开发继电器异音检测系统,利用传感器采集噪声数据,通过声振融合技术结合AI算法匹配特征类型、快速识别异音。该方案使质检效率和准确性大幅提升,检测时间从5秒/支缩短至1.2秒/支,24小时在线检测,结果统计自动化、可视化,并与MES系统对接实现产品溯源。
🔷 案例6:佛吉亚汽车座椅电动调高器异音检测
佛吉亚无锡工厂电动调高器的NVH性能评判面临人工成本高昂、检测耗时长等挑战。企业基于AI技术建立了产品噪音AI判定系统,利用全自动噪音采集和人工辨别取代传统静音房检测,通过异音自动检测和AI学习引擎的补充持续优化AI判定引擎的识别能力,实现异音智能化检测。该方案使检测人员数量从38人下降至3人,节拍提高近20倍,解决了瓶颈工位问题。
🔷 案例7:中韩石化基于“机理+AI”模型的质量预测
中韩石化聚烯烃质量检测依赖实验室人工化验,存在检测延时、质量预测主观性强的问题,而传统机理模型存在未知参数多、处理非线性问题复杂等局限。企业采用“机理+AI”混合模型,实现聚烯烃产品性能预测。实施过程包括数据收集预处理、机理模型简化、AI模型选择训练、模型评估验证、模型部署等步骤。该方案实现聚烯烃质量在线预测和波动预警,大幅提升了质量预测准确性,实现产品质量实时监控和优化控制。

图2 AI在质量检测环节的应用案例汇总表

AI质检实施步骤几何?
系统化方法论与阶段步骤拆解
本次报告综合了7个应用案例的具体方案和实施过程,总结提炼了AI质量检测的通用性实施步骤,包括需求分析与场景定义、数据采集与预处理、技术方案选择与模型训练、硬件与系统集成部署、测试验证与迭代优化、规模化推广与持续改进,为企业部署方案提供参考。
图3 AI质量检测的实施步骤
综上所述,本次报告揭示了AI技术对于制造业质量检测环节的革命性重塑。针对传统质检普遍存在的效率瓶颈、精度局限及人工依赖痛点,AI利用深度学习、机器视觉、声振融合等技术,构建起覆盖外观缺陷检测、功能性能验证、尺寸公差管控等六大场景的智能化解决方案体系,结合七个实际案例证明了AI质检在缺陷识别准确率提升、检测周期压缩、全流程追溯能力强化等方面的显著价值。此外,本次报告还提炼出涵盖需求诊断、数据治理、模型选型到部署验证的通用性实施路径,为企业构建AI质检能力提供可复用的方法论。未来,随着AI与边缘计算、数字孪生等技术的协同演进,制造业质检将实现从单点智能化检测到全链路质量预判的升级,推动制造企业质量管控能力的全面升级。
后续我们还将推出制造业AI应用系列报告,包含AI技术在研发设计、生产管控、设备智能、供应链物流、营销服务等环节的应用研究,敬请持续关注,共同探索AI技术在制造业应用的无限可能!
更多细节内容请详见《2025制造业AI应用场景案例研究报告-质量检测篇》完整版报告。 ]article_adlist-->↓ ↓ ↓配资具体流程
]article_adlist-->
海量资讯、精准解读,尽在新浪财经APP
盈胜优配提示:文章来自网络,不代表本站观点。